Chains
BNB Beacon Chain
BNB ecosystem’s staking & governance layer
Staking
Earn rewards by securing the network
Build
Explore
Accelerate
Connect
Careers🔥
Explore Opportunities on BNB Chain

Stablecoins are the quiet engine behind Web3. They make crypto usable for everyday finance, from payments and savings to lending and tokenized assets, without the wild price swings.
BNB Chain sits at the center of this movement, powering $14B+ in stablecoin TVL and serving over 4 million daily users across BSC and opBNB. With 2-second settlements and transaction fees as low as $0.005, it is where stablecoin activity moves fastest.
From fiat-backed tokens like USDT and USDC to yield-bearing RWA stablecoins like USYC, BNB Chain gives users and developers the flexibility to build, transact, and innovate across every corner of DeFi.
In this guide, you will learn about the main types of stablecoins, how each works, and five ways they are being used right now on BNB Chain.
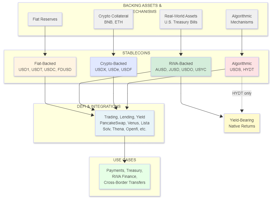
Stablecoins on BNB Chain form a dynamic network that connects fiat reserves, tokenized real-world assets, and DeFi protocols. Together, they enable payments, lending, and liquidity for millions of users worldwide.
The four major types each have unique mechanisms and goals:
The diagram below illustrates how different types of stablecoins flow through the BNB Chain ecosystem, from their underlying reserves or collateral to DeFi integrations and real-world use cases.

BNB Chain’s ecosystem brings these assets to life through key partners. The following table shows the key platforms and infrastructure providers that support stablecoin activity on BNB Chain.
Why it matters: Stablecoins allow merchants and creators to accept crypto payments without worrying about volatility.
How it works: A user pays in USDT, USDC, or FDUSD from their wallet. The merchant can hold it, swap on a DEX, or off-ramp to fiat. Transactions are fast, transparent, and low-cost.
What the user gets: Instant settlement and global reach without intermediaries.
Developer Insight: Integrate stablecoin payments through DEX APIs or gateways for real-time settlements and flexible treasury management.

Why it matters: Users can earn yield automatically without staking or farming.
How it works: Users deposit USDT or USDC into platforms such as Agora, JustDeFi, or OpenEden. The platform invests in U.S. Treasury bills and issues yield-bearing tokens (AUSD, JUSD, USDO, or USYC) that accrue yield daily.
What the user gets: Passive income, transparent reserves, and redeemability at any time.
Developer Insight: For builders, yield-bearing stablecoins enable new features like automated savings accounts or DeFi vault strategies.

Why it matters: Users can unlock liquidity without selling their crypto.
How it works: Platforms like Lista DAO let users deposit BNB, liquid-staked BNB, or wBETH as collateral to mint lisUSD. The position updates automatically based on collateral ratios and liquidation thresholds.
What the user gets: Liquidity that can be spent, traded, or farmed while maintaining exposure to their original assets.
Risks and Considerations: Users must track their collateral ratios carefully to avoid liquidation. Market swings, smart contract vulnerabilities, or DEX slippage can impact results.
Developer Insight: Developers can build tools to help users monitor collateral health or automate repayments using on-chain data.

Why it matters: This model brings real-world assets into DeFi lending markets.
How it works: Users deposit tokenized RWAs such as invoices, T-bills, or real estate notes into lending platforms like Venus. They can borrow stablecoins (USDT, FDUSD) against those assets.
What the user gets: Transparent, programmable credit lines with on-chain verification.
Developer Insight: Builders can expand this model to onboard more real-world collateral, automating credit scoring and repayments through smart contracts.

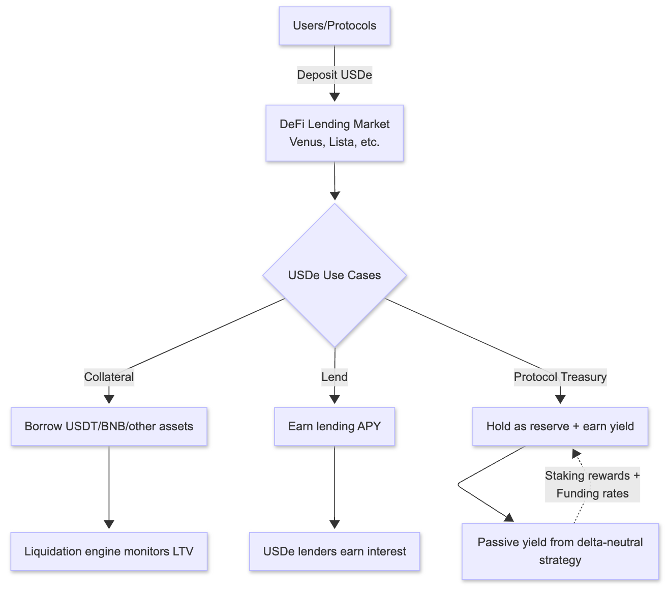
Why it matters: Stablecoins like USDe are changing how treasuries and protocols manage capital.
How it works: Protocols such as Venus accept yield-bearing stablecoins like USDe as collateral. DAOs and DeFi treasuries can also hold these assets to earn passive income from staking rewards and funding rates.
What the user gets: Borrowers gain liquidity, lenders earn yield, and protocols diversify their treasuries with stable and productive assets.
Developer Insight: Integrate stablecoins as treasury assets or collateral options for DAOs, lending protocols, or portfolio management tools.

Stablecoins continue to evolve, and BNB Chain is helping shape the next wave of innovation.
Many of these concepts are already being tested by builders within the BNB Chain ecosystem.
Stablecoins are more than a stable store of value; they are the foundation of the digital economy.
On BNB Chain, users and developers can choose from multiple designs depending on their goals, from payments and yield to borrowing and treasury management. Each type plays a role in building a more open, efficient, and scalable financial system.
Explore live data on the BNB Chain Stablecoin Dashboard for more insights.
Website | Twitter | Telegram | Facebook | dApp Store | YouTube | Discord | LinkedIn | Build N' Build Forum